第一条?人民检察院制作的法律文书,应当依照法律规定,及时向当事人、其他诉讼参与人和有关单位送达、宣布。 第二条?人民检察院作出撤销案件、不批准逮捕等决定的法律文...
2021-03-16检察机关依法惩治拒不支付劳动报酬犯罪典型案例 12月23日,最高人民检察院召开以“依法惩治恶意欠薪 让劳动者劳有所得”为主题的新闻发布会,发布6起检察机关依法惩...
2021-03-16最高人民法院 最高人民检察院 公安部 司法部 关于依法惩治非法野生动物交易犯罪的指导意见 最高人民法院?最高人民检察院?公安部?司法部印发《关于依法惩治非法野生...
2021-03-16最高检发布5件涉窨井盖犯罪典型案例 盗窃下水道井盖、雨水篦子100余个卖废品收购站;擅自将广场窨井盖打开导致7岁儿童掉入井中溺亡……近日,最高人民检察院发布5件...
2021-03-16(1999年6月28日第九届全国人民代表大会常务委员会第十次会议通过根据2012年10月26日第十一届全国人民代表大会常务委员会第二十九次会议《关于修改〈中华人...
2021-03-16(2020年12月26日第十三届全国人民代表大会常务委员会第二十四次会议通过) 中华人民共和国主席令 第六十六号 《中华人民共和国刑法修正案(十一)》已由中华人...
2021-03-16两高修订《关于检察公益诉讼案件适用法律若干问题的解释》 为贯彻实施《中华人民共和国民法典》,最高人民检察院会同最高人民法院,对《关于检察公益诉讼案件适用法律若干...
2021-03-16“两高两部”联合印发《依法惩治长江流域非法捕捞等违法犯罪的意见》行政机关对水生生物资源保护不作为,检察机关可依法提起行政公益诉讼 12月30日上午,公安部在京召...
2021-03-16中华人民共和国最高人民检察院 公?告 《最高人民检察院关于废止部分司法解释和司法解释性质文件的决定》已经2020年10月23日最高人民检察院第十三届检察委员会第...
2021-03-16最高人民检察院发布全国检察机关首批检察改革典型案例 党的十九大以来,全国检察机关坚持以习近平新时代中国特色社会主义思想为指导,全面贯彻党的十九大和十九届二中、三...
2021-03-16关于印发《人民检察院办理网络犯罪案件规定》的通知 各级人民检察院: 《人民检察院办理网络犯罪案件规定》已经2020年12月14日最高人民检察院第十三届检察委员会...
2021-03-161.陈某、宋某琦等5人诈骗案 一、基本案情 2018年6月,陈某伙同他人套牌搭建了FXDD外汇投资平台,纠集宋某琦等人作为代理商,对外虚构系正规平台、大量交易可...
2021-03-16最高人民检察院 公安部依法惩治妨害疫情防控秩序犯罪典型案例全国检察机关依法办理涉新冠肺炎疫情典型案例(第十三批) 2020年,在以习近平同志为核心的党中央坚强领...
2021-03-16最高检发布首批保障律师执业权利典型案例去年共查实侵犯律师执业权利案件1200余件 2月5日,最高人民检察院对外发布首批保障律师执业权利典型案例,直面当前辩护律师...
2021-03-16落实食品药品安全“四个最严”要求专项行动成效显著检察机关起诉涉食品药品安全犯罪案件8791件17066人 2月19日,最高人民检察院、国家市场监督管理总局和国家...
2021-03-16目? 录 1.杨某某与云南省昆明市某区人民政府行政补偿检察监督案——云南省人民检察院 2.徐某某与贵州省某县政府辞退决定行政复议检察监督案——贵州省人民检察院 ...
2021-03-16聚焦“三农”领域,主动服务乡村振兴检察机关立案办理公益诉讼案件29249件 2月24日,最高人民检察院发布2020年检察公益诉讼服务乡村振兴战略、助力打赢脱贫攻...
2021-03-16孙谦详解《人民检察院办理网络犯罪案件规定》依法追诉网络犯罪 保障网络秩序与安全 “近年来,社会各界和广大人民群众要求检察机关进一步加大惩治网络犯罪力度的呼声很高...
2021-03-16最高检检务督察局负责人接受记者专访时表示“三个规定”持续落实,检察人“逢问必录”将对检察干警违纪违法办案开展“过筛子”式“倒查” “三个规定”是从源头上防止“关...
2021-03-16
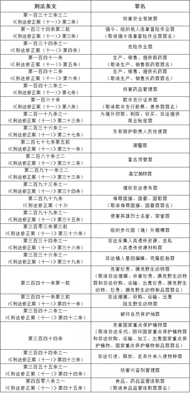
最高人民法院?最高人民检察院 关于执行《中华人民共和国刑法》 确定罪名的补充规定(七) 《最高人民法院、最高人民检察院关于执行〈中华人民共和国刑法〉确定罪名的补...
2021-03-16